Conform legii armelor in vigoare, adica legea 295/2004 (prezentata aici), majoritatea categoriilor de arme, pot fi detinute cu destinatia colectie. Singurele restrictii sunt armele militare, adica categoria A, si armele din categoria B7 (arme scurte cu glont) proiectate dupa anul 1945. De exemplu “pe colectie” se pot detine si armele prezentate in acest articol: Arme practice “pe colectie” | 1 – Pistoalele M1911, Beretta 92, CZ75
In acest material va fi descris modul in care un cetatean roman poate deveni “colectionar de arme”. O mentiune ce trebuie facuta este ca in acest moment – octombrie 2019 – exista in procesul legislativ o modificare a legii care s-ar putea sa aduca unele schimbari in detaliile prezentate in acest video (update: nu a adus modificari notabile). Probabil va exista pe viitor un alt material cu schimbarile aduse legii (update: aici acel material).
Orice cetatean roman poate deveni colectionar de arme, nefiind nevoie de nici o alta calitate speciala. Pentru o persoana fizica exista 3 cai pentru a deveni colectionar, si anume ca persoana sa fie:
- titular a cel putin 5 arme letale sau neletale supuse autorizarii;
- membru a unei asociatii de colectionari de cel putin 6 luni;
- mostenitor al unei arme letale sau neletale.
Pe langa cel putin UNA dintre aceste 3 cai, persoana trebuie sa indeplineasca condițiile standard ale unui detinator de arme:
- Sa aiba 18 ani impliniti
- Sa nu fi fost condamnat
- Sa fie apt din punct de vedere medical si psihologic
- Sa nu prezinte un pericol public
- Sa aiba cursul de arme facut
- Sa nu fi pierdut in ultimii 2 ani dreptul de a detine o arma
- Sa nu ii fi fost furat sau sa nu fi pierdut in ultimii 5 ani o arma


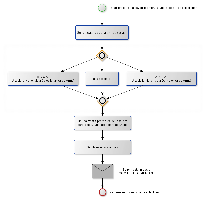
In continuare se prezinta calea a doua, cea de membru in asociatie de colectionari. Celelalte doua cai sunt asemanatoare si mai putin folosite. Deci primul pas in a deveni colectionar, este inscrierea intr-o asociatie de colectionari. Din cate am cautat pe internet, sunt doua-trei asociatii active:
- A.N.C.A. : Asociatia Nationala a Colectionarilor de Arme:
- Pagina web: http://www.anca.com.ro
- Pagina Facebook: A.N.C.A.
- A.N.D.A : Asociatia Nationala a Detinatorilor de Arme:
- Pagina web: http://www.anda.com.ro (nu mai functioneaza)
- Pagina Facebook: A.N.D.A.
- Asociatia Armelor
- Pagina web: https://www.asociatiearme.ro/
- Pagina Facebook: Asociatia Armelor
Din cele doua, ANCA este mai activa. Luati legatura cu un reprezentat al asociatiei pe email sau in alt mod si de acolo vi se comunica procedura de inscriere si de plata a taxei anuale. Dupa ce s-au facut formalitatile, o sa primiti prin posta carnetul de membru cu data inscrierii in asociatie. De la acea data incep sa curga cele 6 luni de asteptare. Din anul 2021 a aparut si a treia, Asociatia Armelor.
Cat timp trec cele 6 luni, daca nu aveti deja cursul de arme facut, e bine sa il faceti. Cautati in orasul unde locuiti o societate comerciala care organizeaza curs pe linie de arme si munitii, va inscrieti, faceti cursul, dati examenul si primiti diploma de absolvire a cursului. Toata treaba cu cursul n-ar trebui sa dureze mai mult de 2 luni, dar depinde de la caz la caz si oras la oras.
Dupa ce au trecut cele 6 luni, urmatorul pas e mersul la politie pentru obtinerea atestatului de colectionar. Actele necesare sunt:
- Buletin in original si copie
- Aviz medical valabil (are 6 luni valabilitate)
- Aviz psihologic valabil (are 6 luni valabilitate)
- Diploma de absolvire curs arme
- Adeverinta de la asociatia de colectionari (vine odata cu carnetul de colectionar)
- Carnetul de la asociatia de colectionari in original si copie
- Completat formular
- Taxa de 100 lei platita in contul politiei la trezorerie
Dupa ce ati depus actele, exista o perioada de asteptare de 30 de zile. In aceasta perioada, politistul din zona unde locuiti (sectoristul) va veni pe acasa sa verifice conditiile de păstrare (seiful metalic). Dupa cele 30 de zile se ridica atestatul de colectionar de la politie. Acest atestat e valabil 5 ani si, ca si in cazul permisului de port arma, inainte de expirarea lui trebuie indeplinite formalitatile pentru prelungire (aviz medical si pshihologic, verificare seif).
Arme vechi
Pe langa armele normale (letale), colectionarii fac parte din singura grupa ce are drept sa detina “arme vechi”.
In continuare, va fi prezentata modalitatea de a folosi calitatea de colectionar pentru obținerea unei arme vechi din categoria D31. Armele vechi sunt arme letale produse până în anul 1899 inclusiv sau reproduceri ale acestora, si ele pot fi procurate si detinute doar de colectionarii de arme. Este unica categorie de arme care este destinata exclusiv colecționării. Mare atentie, o arma proiectata inainte de 1899 dar care foloseste cartus metalic, are acelasi regim juridic ca si o arma letala, si nu e arma veche. De exemplu revolverul Colt 1873. Practic o arma veche sunt doar armele cu incarcare pe la gura – muzzleloaders.
Armele din categoria D sunt arme neletale supuse notificarii. Notificarea, desi suna diferit fata de autorizare, functioneaza cam la fel. Altfel, primul pas este depunerea notificarii prealabile la politie, prin completarea unui formular, buletin original si copie si atestatul de colectionar original si copie. Spre diferenta de autorizarea de arma, nu exista taxa pentru notificare. Voi pune pe fagina de facebook poze a celor doua formulare.
Dupa depunerea notificarii, se merge din nou la politie pentru ridicarea dovezii de notificare dupa cam 10 zile. Acest termen nu e fixat prin lege, asa ca depinde de fiecare birou de arme cat dureaza. Aceasta dovada de notificare este valabila doar 30 zile si nu poate fi prelungita. Daca in cele 30 zile nu se reuseste achizitia armei, trebuie depusa o noua notificare.
In termen de 5 zile de la procurarea armei vechi, se merge cu aceasta la politie si cu dovada notificarii. Biroul de arme va lua arma si in cateva zile va fi restituita impreuna cu certificatul de detinator.
Certificatul de detinator este doar o hartie si reprezinta dovada de detinere a armei. El trebuie sa intoteasca intotdeauna arma. Pentru armele vechi, care sunt considerate arme neletale, nu trebuie autorizare de scoatere din casa a armei. Totodata, certificatul de detinator nu expira si nu trebuie reinnoit.
Pulbere neagra
Din pacate, in legea actuala, nu exista alte prevederi in ce priveste armele vechi. Astfel, detinerea de pulbere neagra nu este reglementata si deci interzisa la detinere. De asemenea nu exista in Romania nimeni care sa produca, sa importe sau sa vinda pulbere neagra. Alta problema este ca nu exista nici poligoane calificate pentru trageri cu pulbere neagra. In general, din cauza fumului gros produs de pulbere neagra, tragerile se fac doar in poligoane in aer liber – si sunt foarte putine poligoane private deschise in Romania, majoritatea sunt in interior. Deci, desi se pot achizitiona, nu prea ai ce face cu armele vechi in Romania in momentul de fata.
Pe langa armele vechi pe notificare, colectionarii pot detine pe permis de tip A, orice alt tip de arma, letala sau neletala – inafara de pistoale moderne si arme automate. Dar acestea au nevoie de autorizare la fiecare iesire din casa si nu se poate achizitiona munitie pentru ele. Procedura de achizitionare este asemanatoare si hartiile necesare sunt cam aceleasi.
In concluzie, un colectionar de arme are acces la multe arme, dar cu costul unei birocratii crescute si deci colectionarea de arme este o activitate recomandata doar celor cu adevarat pasionati de arme.
Articole similare:
– Legea 295/2004: cine ce ARME DE FOC are voie sa detina in Romania
– Roadmap: pasii necesari de la ZERO la prima ARMA DE FOC
– Arme practice “pe colectie” | 1 – Pistoalele M1911, Beretta 92, CZ75
– Cum devin “Sportiv Categoria I”
– Prezentare pistol: Luger / Parabellum / P.08
– Prezentare revolver: Colt Detective Special (model 1973)
Leave a comment