Urmatorul roadmap este realizat pe baza articolului 13 din Legea 295/2004 si a articolului 5 din Normele de Aplicare ale acestei legi (documentele aici), dar si in baza propriei experiente. Mai jos sunt prezentati pasii pe care trebuie sa ii realizati pentru a detine prima arma de foc, cu glont sau cu bila de cauciuc (similar si pt. arme cu aer comprimat). Intr-un material precedent am prezentat cine la ce arme de foc are acces in Romania, dar procedura pentru prima arma este in principu la fel indiferent de destinatia armei.
In functie de destinatia armei unul dintre pasi este optional (nu este necesar pentru bila de cauciuc sau aer comprimat), iar daca este necesar este putin diferit pt. fiecare caz in parte: colectionari, vanatori, sportivi tir categoria I, antrenori de tir, instructori de poligon, sau cei care ar avea dreptul la arme de aparare si paza. Nu voi intra in detalii pt. acest pas, fiecare caz in parte a fost tratat separat (colectionari, sportivi tir categoria I) sau va fi tratat in viitor.
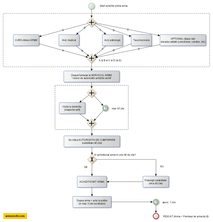
I) Pasi pregatitori
Vizita medicala: se realizeaza la un cabinet autorizat, costa aproximativ 100 ron si dureaza aproximativ 90 minute. Testarea se realizeaza in 6 domenii (oftalmologie, ORL, etc) si este valabila doar 6 luni. Vizita medicala si cea psihologica pentru permisul de arma seamana cu cea pt. carnetul auto, dar nu sunt identice, atentie… trebuie mentionat in clar ca le faceti pentru curs arme si munitii (sau permis arma), formularele si testele sunt usor diferite.
Vizita cabinet psihologic: se realizeaza la un cabinet autorizat, costa aproximativ 50 ron si dureaza aproximativ 30 minute si este valabila doar 6 luni. Ambele vizite se pot realiza in cadrul aceleasi clinici, de exemplu la Cluj Napoca se pot realiza aici.
Cazier judiciar: se elibereaza de catre politie si este necesar pentru depunerea actelor pentru a realiza Cursul de Arme si Munitii. In Cluj Napoca se elibereaza de pe str. Coposu, de aici.
Curs arme si munitii: costa aproximativ 1000 ron, dureaza 80 de ore si are o parte practica si una teoretica, similar cu cel pentru carnetul auto. Examenul este tip grila cu un singur raspuns corect, 22 de intrebari din care puteti sa gresiti 4 (sau 6?) intrebari, dar veti fi informati la inceperea cursului. De asemenea la examenul practic se tine cont atat de cum se manuieste arma dpdv al sigurantei si a manipularii armei, cat si de punctajul optinut pe tinta. Valabiliatea cursului este pe viata. In Cluj Napoca se poate realiza la Squadstore in spatele Polus/Vivo sau la Cluj Shooting Center pe calea Baciului.
Taxa prima arma: se plateste la trezorerie (nu am gasit varianta online, doar la ghiseu) si costa 100 ron pentru prima arma si 50 pentru urmatoarele arme. Din ce am inteles chitanta nu expira, se poate plati in avans cu oricat timp doriti.
Poze tip buletin: aveti nevoie de cel putin 2 poze tip buletin, va recomand sa faceti mai multe in cazul in care ulterior veti avea nevoie si de atestat de colectionar, permis tip A, legitimatie de sportiv tir sau alte documente ce necesita poze. In Cluj Napoca de exemplu le puteti realiza pe str. Memorandumului aici si costa in jur de 20-30 ron.
Buletin/viza flotant: veti avea nevoie ca actul de identitate sa fie la zi, in ideea ca ulterior un politist va veni sa va verifice seiful in care va trebui sa depozitati in siguranta arma, iar el vine la adresa din buletin (sau flotant). Pasul acesta se poate realiza si dupa finalizarea avizelor medicale sau a cursului de arme si munitii, dar el trebuie facut inainte de depunerea actelor la politie (vezi mai jos).

II) Depunere cerere -> ridicat arma
Depus acte politie: se depun la Serviciul Arme Explozivi si Substante Periculoase (SAESP) din judet (ex: detalii jud. Cluj) un dosar cu urmatoarele documente in original + copie:
- avizul medical (trebuie sa fie valabil, deci in 6 luni de la emitere)
- avizul psihologic (trebuie sa fie valabil, deci in 6 luni de la emitere) – daca va incadrati in termen, puteti folosi aceleasi vizite medicala si psihologica pe care le-ati folosit la curs, atata timp cat ele nu au expirat.
- diploma absolvire Curs initiere arme si munitii
- chitanta taxa prima arma
- doua poze tip buletin
- necesar: cartea de identitate
- cerere tip (se completeaza pe loc)
- dosar hartie plic
- pt colectionari, sportivi, vanatori, etc mai trebuie un document care sa ateste aceasta calitate
Seif/cutie metalica: Aveti nevoie de un seif de metal (sau cutie metalica) prinsa de perete sau de podea si in interiorul lui de o cutie de bijuterii metalica ce se inchide cu cheie separat (sau un seif cu doua compartimente cu inchidere separata) deoarece “armele si munitia se depoziteaza separat una de cealalta in cutii metalice cu inchideri separate”. Pasul acesta se poate realiza inainte, dar si dupa depunerea actelor la politie, dar inainte ca politia sa faca vizita la domiciliu. Seiful trebuie ancorat in perete sau podea.
Vizita la domiciliu: Dupa cateva zile de la depunerea dosarului si dupa un prim contact telefonic, un agent de politie (de la sectia unde sunteti arondat) va efectua o vizita la domiciliu pentru a verifica seiful/cutia metalica prinsa de perete sau podea cu spatiu special separat pentru munitie. Se va semna un proces verbal la finalul vizitei – dureaza cam 20-30 minute.
Ridicat autorizatia cumparare arma: dupa ce ambele conditii sunt indeplinite (s-a efectuat vizita la domiciliu si au trecut 45 de zile de la depunerea actelor) se poate merge la SAESP pentru a ridica autorizatia de cumparare arma. Va recomand sa sunati cu 2-3 zile inainte pentru a va asigura ca este finalizata ca sa nu mergeti degeaba. Autorizatia are termen de valabilitate de 90 de zile, iar in caz ca in acest termen nu se achizitioneaza arma, se poate cere motivat prelungirea valabilitatii cu inca 90 de zile.
Cumparat arma: cu autorizatia de cumparare si cu cartea de identitate se poate cumpara o arma de tipul inscris in autorizatie (autoaparare, aparare si paza, tir, colectie, vanatoare) conform legii doar de la armurieri autorizati sau intermediari autorizati. Daca arma se cumpara de la o persoana terta, tranzactia se realieaza prin intermediul armurierului (care percepe de obicei o taxa de procesare de 100-200 ron). Armurierul/intermediarul va completa pe spatele autorizatiei datele aferente tranzactiei.
Depus arma si acte la politie: in decurs de 3 zile lucratoare trebuie sa va prezentati la SAESP cu arma, autorizatia de cumparare completata si cu dovada achizitiei armei (factura) pentru a le preda pentru luare in evidenta si eliberare permis arma.
Ridicat arma si permis arma: dupa 7 zile se poate merge la SAESP pentru a ridica arma si permisul de arma. Din acest moment puteti sa o transportati sau dupa caz sa o purtati si sa o folositi conform legii.
Pentru urmatoarele arme procedura este similara cu diferentele ca taxa scade de la 100 la 50 ron si ca durata de procesare dosar scade de la 45 la 30 zile.
Pentru cei care prefera varianta video, gasiti mai jos un material mai vechi care trateaza in principiu aceeasi tema:
Update: si cei de la MLD Guns au realizat un clip video asemanator, pe acelasi subiect:
Din aceeasi categorie:
– Legea 295/2004: cine ce ARME DE FOC are voie sa detina in Romania
– Cum devin “Colectionar de Arme”
– Cum devin “Sportiv Categoria I”
– Pasi pentru achizitia primei arme (VIDEO)
– Intro Pistol | 1 – Partile componente ale unui pistol semiautomat
– Intro Pistol | 2 – Cum functioneaza un pistol semiautomat
Serii articole:
– Intro Pistol – articole si materiale video introductive despre pistoale
– Pistol Extra – articole si materiale video mai avansate despre pistoale
– Intro Revolver – articole si materiale video introductive despre revolvere
– Intro cartuse si calibre – articole si materiale video despre cartuse si despre calibre

Leave a comment