Acest material este o scurta prezentare a armelor de foc individuale portabile, adica pusti si pistoale, cu accent pe evolutia tehnologiei utilizate.
Praful de pusca a aparut pentru prima data in China in secolul IX si la putin timp au aparut si primele folosiri a acestuia in razboi. In Europa primele arme cu praf de pusca au aparut la sfarstiul secolului XIII sau inceputul secolului XIV si erau sub forma tunurilor turnate din fier si trase de cai.
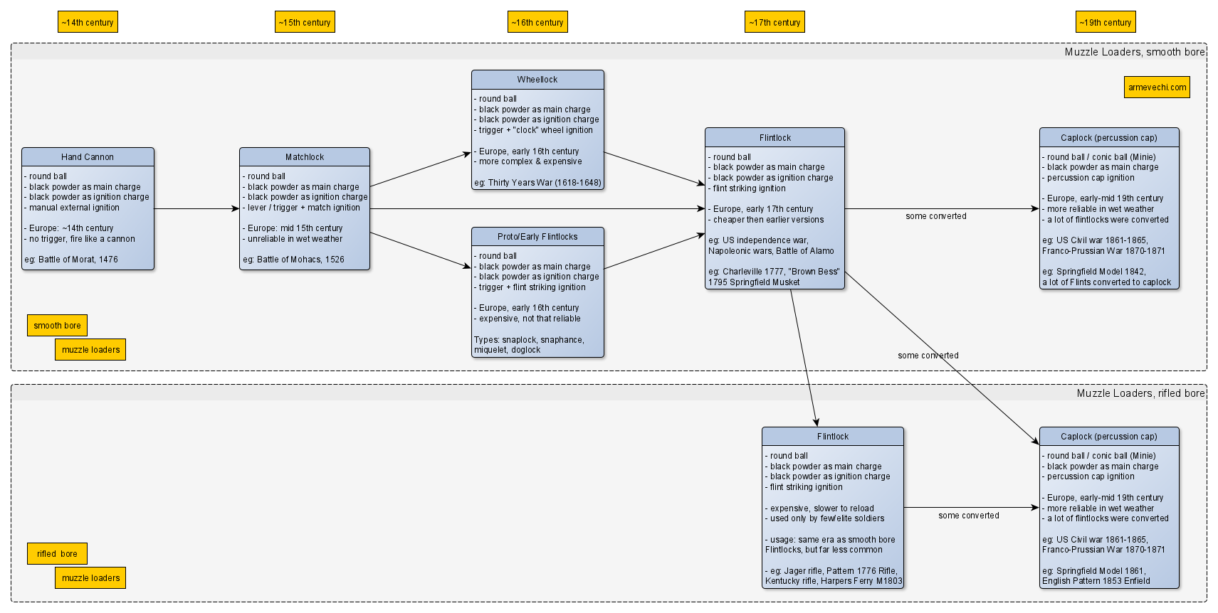
Prima arma de foc mobila a fost o miniaturizare a unui tun si avea denumirea de lance de foc. Practic era un tun mic legat de un bat de lemn, pe care tragatorul il tinea intr-o mana iar in cealalta mana avea faclia cu care aprindea fitilul.

Archebuza cu fitil (Matchlock)
Aceasta prima arma de foc portabila a evoluat in jurul anului 1400 in prima arma lunga militara: archebuza cu fitil. Matchlock in engleza. Batul de lemn a evoluat in patul de lemn, iar aprinderea se facea mai intai cu o parghie care lasa un fitil aprins intr-o tavita plina cu pulbere care comunica printr-o gaura cu partea din spate a tevii. Apoi parghia a fost inlocuita cu un sistem de blocare a unui arc (lock in engleza) care la apasarea unui tragaci, lăsa fitilul cu viteza in tavita – sistem care a micsorat timpul dintre momentul cand se incepea procesul de tragere si explozia efectiva.
Acest sistem matchlock avea dezavantajul evident a fitilului, care era o bucata de franghie imbibata in substante care o faceau sa arda incet si mocnit. Acest fitil trebuia sa fie mentinut arzand, o treaba dificila pe vant sau ploaie, si in acelasi timp se si consuma chiar daca nu se executa foc.
Proiectilul folosit era o bila de plumb care se introducea pe la gura tevii, dupa ce in teava era turnata o cantitate de pulbere. Apoi cu o vergea se batea bila si se compacta pulberea in fundul tevii. Teava era lisa, adica neteda pe dinauntru, si in general avea un diametru – calibru – sensibil mai mare decat a proiectilului. Asta pentru ca, dupa doar cateva trageri, se depunea atata funingine pe teava ca o bila apropiata de dimensiunea tevii devenea imposibil de impins pe teava in jos.
Archebuza cu rotita (Wheellock)
Urmatoarea evolutie a fost archebuza cu rotita, sau wheellock, prin 1500. In acest sistem, scanteia pentru aprinderea pulberii din tavita era produsa mecanic prin frecarea unei bucati de pirita de o roata metalica zimtata care era invartita de un arc. Acest arc se arma ca si tragerea unui ceas de pe vremuri. La apasarea tragaciului, rotita se rotea repede fiind in contact cu pirita si producea scanteie.
Sistemul wheelock era superior sistemului matchlock, dar mult mai complex si scump de produs. De aceea nu a fost adoptat de armatele vremii, fiind folosit doar de nobilime.
Flinta (Flintlock)
Muscheta cu cremene sau flinta, flintlock in engleza, este urmatoarea evolutie care apare prin 1630, fiind o combinatie intre matchlock si wheelock. Acum tavita avea un capac metalic care tinea pulberea uscata si protejata. Acest capac avea o limba verticala care era lovita de o bucata de cremene la actionarea tragaciului. Prin aceasta lovire se produceau doua efecte: primul era ca virgula capacul era dat la oparte iar al doilea era ca prin lovirea dintre cremene si limba metalica se produceau scantei care cadeau in tavita proaspat descoperita. Pulberea din tavita se aprindea si flacara se propaga prin mica gaura in teava unde aprindea incarcatura principala.
Acest sistem a fost folosit timp de 200 de ani de toate armatele lumii fara aproape nici o modificare.
Armele cu percutie (Caplock)
Ultima evolutie a muschetelor a venit in jurul anului 1807 cand s-a inventat sistemul armelor cu percutie, caplock in engleza. Acestea foloseau in loc de cremene si tavita cu pulbere, o mica capsa umpluta cu filminat de mercur, care cand era lovita de cocos detona. Flacara acestei mici detonari era condusa prin aceeasi gaura catre incarcatura principala din teava. Dat fiind ca mecanic flintlock si caplock se aseamana foarte mult – adica bratul care tinea cremenele e modificat in cocos si tavita pentru pulbere e modificata in nipple pentru capsa – adoptia armelor cu percutie s-a produs foarte repede si chiar multe flinte au fost convertite la percutie.
In tot acest timp, pe langa armele lungi erau fabricate versiuni pentru o singura mana, adica pistoale, cu aceeasi tehnologie si in general calibre asemanatoare. Toate erau arme cu o singura lovitura cu incarcare pe la gura – muzzleloaders – si teava era lisa.
Ghintuirea (rifling)
Conceptul de ghintuire a tevii, rifling in engleza, a aparut destul de devreme, in jurul anului 1500. Dar pentru ca proiectilele trebuiau sa fie mai mici decat diametrul tevii pe de o parte, si a costului si preciziei ridicate necesare ghintuirii de pe alta parte, nu a fost un concept folosit pentru multa vreme. Abea in secolul XIX cand tehnologiile de metalurgie si precizie au evoluat, au inceput sa apara primele arme cu teava ghintuita. La inceput erau folosite tot cu incarcare pe la gura si cu bile de plumb invelite dintr-o bucata de carpa sau hartie care atingand ghinturile de pe teava imprimau cat de cat miscarea de rotatie bilei. Aceste pusti erau in dotarea trupelor speciale de țintași care aveau nevoie de precizie mai mare, dar cadenta de foc mai mica.
Revolutia in domeniul pustilor ghintuite a venit odata cu glontul Minie. Acesta avea o forma alungita si era, ca si bilele de plumb, mai mic decat diametrul tevii. Iar la baza avea o scobitura in forma de con. Cand glontul era presat pe pulbere acest con se umplea iar forta exploziei deforma plumbul spre exterior, fapt care facea ca baza sa se expandeze si sa atinga peretii tevii si deci ghinturile. Glontul Minie a fost folosit cu mare efect in razboiul de secesiune american, unde soldatii luptau dupa tactici vechi si nu erau pregatiti pentru forta si precizia noului proiectil.
In aceeasi perioada a aparut si primul revolver Colt – 1847. Acesta a reprezentat prima arma cu repetitie folosita pe scara larga. Desi este considerat un muzzleloader, incarcarea se facea defapt direct in butoi iar teava era ghintuita. Astfel se puteau folosi bile sau gloante conice de dimensiunea tevii, fapt ce ia conferit o precizie superioara armelor vremii, care mai erau si single-shot.
Dupa revolverul Colt au urmat o serie bogata de arme dezvoltate de alti anteprenori, mai ales din america, dar au existat si in europa, mai ales in Belgia. A fost si o perioada plina de razboaie mai mici in diferite parti ale lumii, care a dus la cresterea explozia a industriei de armament. Tot cam pe atunci a aparut o divergenta intre armele scurte si armele lungi si totodata o standardizare a calibrelor. Pistoalele aveau in general calibre mai mari dar de putere mai mica.
Revolutia armelor de foc a continuat cu prima arma militara cu incarcare pe la culata, adica pusca cu ac Dryse in 1841, care folosea un cartus de hartie. Aceasta, si succesoarele ei, au schimbat radical tactica pe campul de lupta, soldatul nemai fiind obligat sa stea in picioare pentru a incarca pusca, ci putand face aceast lucru fiind intins pe jos.
Cartusul Metalic
Urmatoarea inventie care a revolutionat armele a fost cartusul metalic in 1845. Acesta includea toate componentele munitiei (capsa, pulbere si proiectil) intr-un singur obiect care era si destul de solid ca sa poata fi folosit fara prea multa atentie. Majoritatea armelor, si lungi si scurte, au facut trecerea la cartusul metalic intr-un timp foarte scurt. Cartusele metalice au dus la aparitia armelor cu repetitie, care puteau acum stoca mai multe cartuse in diverse tipuri de incarcatoare.
Pulberea fara fum (smokeless poweder)
Iar ultimul pas din revolutia armelor a fost pulberea fara fum, smokeless powder, inventata in 1884 in Franta. Aceasta avea multe avantaje fata de pulberea neagra:
- Nu produce fum aproape deloc
- Lasa mult mai putina funingine pe teava
- Produce presiuni cam de 3 ori mai mari la explozie
- Arde si daca este uda
- exista mai multe retete pentru diferite aplicatii
Toate aceste avantaje au dus la inlocuirea completa a pulberii negre in toate armatele lumii in doar cativa ani. Cartusele erau mai puternice si contineau o cantitate mai mica de pulbere ceea ce le facea si mai usoare.
Tot datorita pulberii fara fum au aparut si primele mitraliere si primele pistoale semiautomate. Funinginea lasata de pulberea neagra facea imposibila orice sistem automat de foc.
Cartusele pentru pusti au devenit lungi si subtiri dar puternice, in general de calibru 8mm sau mai mici, in timp de cartusele pentru pistoale au devenit scurte si groase dar slabe, in general de calibru 9mm sau mai mari.
Astfel pustile erau lungi si puternice, cu sisteme de ochire gradate pana la 1000 de metri. A durat destul de mult pana la aparitia primei pusti semi-automate, din cauza ca armatele insistau in folosirea cartusului puternic, ceea de creea probleme in sistemele de inchidere. Mitraliere usoare au aparut inca din timpul primului razboi mondial, dar prima pusca semi-automata cu larga raspandire a fost M1 Garand din 1936 care folosea un sistem de imprumut de gaze.
Astfel, la inceputul celui de al doilea razboi mondial, existau pusti cu repetitie, pusti semi-automate si mitraliere care foloseau cartuse de pusca, si exista pistoale semi-automate si pistoale mitraliera care foloseau cartuse de pistol.
Luptele au scos insa la iveala faptul ca schimburile de focuri se duceau cel mai des la distante de 400 metri sau mai putin, puterea cartusului de pusca fiind prea mare. Astfel a aparut primul cartus intermediar si odata cu el prima pusca de asalt sau pusca mitraliera, Strumgewehr 44 si cartusul 8mm scurt. Aceasta arma permitea schimb de focuri in mod semi-automat la 600 metri si in mod automat la 300 metri. Puterea mai scazuta a cartusului facea ca reculul sa fie suportabil si arma sa poata fi manuita si in foc automat, dar suficient de puternic ca sa indeplineasca acelasi rol ca si o pusca.
Dupa al doilea razboi mondial, conceptul de pusca de asalt a fost adoptat de toate armatele lumii iar noile cartuse in calibre de 5,56 si 7,62 mm au aceleasi balistici ca si vechile cartuse de pusca, dar sunt mai usoare si mai controlabile.
In categoria pistoalelor, cartusele de 9mm si .45 au fost introduse la inceputul secolului 20 si sunt si astazi cele mai folosite, aici nemai existand prea multa inovatie de la pistoalele Colt M1911 si Browning HiPower din 1935. O mica evolutie in armele de foc scurte s-a produs in anii 80 cand au aparut primele pistoale cu cadru din plastic, cunoscutele Glock.
Articole similare:
– Tipuri alimentare cu cartus a unei arme
– Categorii de arme
– Cum devin “Colectionar de Arme”
– Legea 295/2004: cine ce ARME DE FOC are voie sa detina in Romania
– Roadmap: pasii necesari de la ZERO la prima ARMA DE FOC
– Arme practice “pe colectie” | 1 – Pistoalele M1911, Beretta 92, CZ75




Leave a comment